
Most IT folks are at least vaguely aware of the enormous scale of IPv6. The 128 bits in the IPv6 address provides 340 trillion, trillion, trillion possible addresses (i.e., 3.4 times 10 to the 38th power). Compared to IPv4’s approximately 4.3 billion addresses, it’s roughly the difference between the volume of the Earth and a deck of cards.
Such scale is the reason that standard subnet sizes in IPv6 are much larger than those in IPv4. How much larger? The standard interface assignment in IPv6 is a /64, or 180 billion, billion addresses. That’s the equivalent of 4.3 billion IPv4 Internets. Meanwhile, a /48 is the smallest IPv6 subnet size assigned to an organization (it’s the smallest Internet-routable prefix). That’s 281 trillion IPv4 Internets.
One of the first tasks for a network engineer or network architect adopting IPv6 is putting together an IPv6 address plan. This can immediately become an exercise in confusion and indecision for engineers only familiar with IPv4. Even using the relative abundance of private address space in IPv4, it’s unlikely that any subnets in your IPv4 address plan will contain more than a few thousand addresses. Yet suddenly, you’re sitting on (at the very least) 281 trillion Internets worth of addresses! Where to begin?
Fortunately, there are a few basic principles in IPv6 address planning that can greatly simplify any plan for the assignment of such a large amount of address space to an existing network.
That’s where our new Infoblox 6Map tool can help.
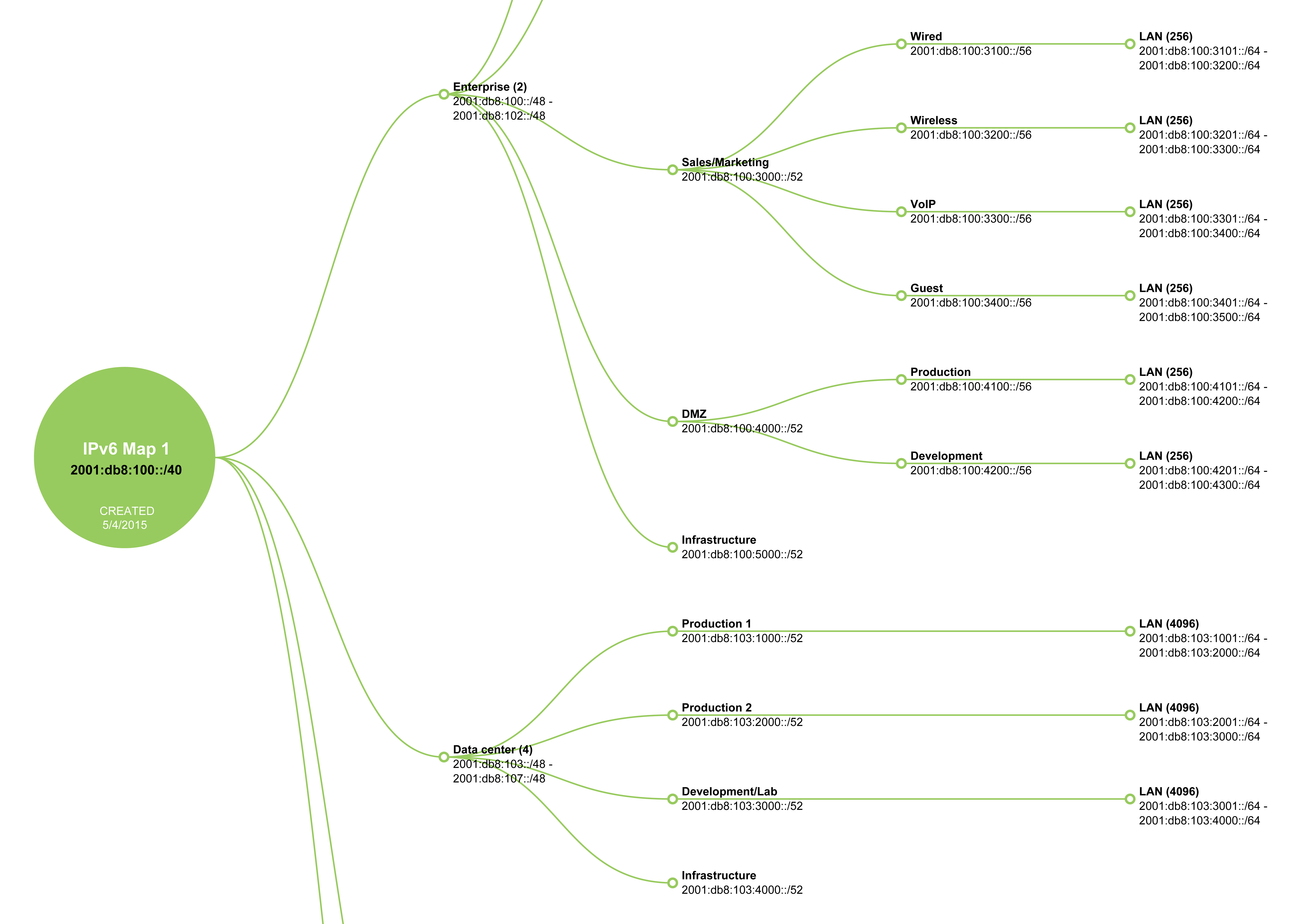
Infoblox 6Map applies these principles in what we hope is an intuitive wizard for network engineers and architects. By entering a relatively small information about the structure of the network, the enterprise architect can generate and download a printable graphic that shows best-practice subnet assignments for network elements, including locations, functions, and interfaces. By creating a 6zmap account, the user is able to repeat the process and produce additional plans modeling different address planning approaches.

The advantages of an address plan that follows best-practices are numerous. The best practices that 6Map promotes include:
- Planning for the number of subnets, not the number of host addresses. With IPv6, there is no need for conservation to ensure sufficient host addresses. The smallest unit for IPv6 planning, therefore, is a subnet.
- Assigning subnets in a way that leaves many in reserve for future use. Leave at least one-fourth of subnet address blocks unassigned and in reserve for future use.
- Defining as many subnets as needed. With IPv6, there is no need to limit the number of subnets. Instead, users should define subnets for every dimension of the network – geography (headquarters, regional offices, local sites, etc.), function (data center, remote site, lab, etc.) and hierarchy (user groups, VLANs, security needs, etc.).
It should be noted that 6Map is not a substitute for IP address management (IPAM). In addition, there are limits to the size and level of detail of the network that can be effectively modeled with the tool.
Still, we believe 6Map can provide valuable insight into best-practice IPv6 address planning principles and assist network architects and engineers in overcoming the “IPv4 thinking” that often prevents such principles from being effectively applied in their initial addressing plans.
We hope you’ll give Infoblox 6Map a try, and that it helps give you the confidence to harness the abundance of IPv6 in creating an effective address plan for your organization.

